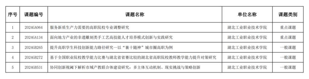
新闻网讯(通讯员 段林牧)近日,湖北省教育厅发布了“2024年度教育科学规划课题”立项结果,开元官网5项课题成功获得立项批准。其中重点课题2项,一般课题3项。
据悉,2024年度湖北省教育科学规划课题共立项890项,其中重点课题189项、一般课题561项、专项课题140项。2024年度全省教育科学规划课题申报工作,围绕当前教育改革发展中基本理论问题和实践中的重点难点热点,聚焦高标准教育强省建设和高质量教育体系建设的战略性、政策性问题,着力推出高水平、有特色的教育科研成果。

一直以来,学校高度重视教育科学规划项目的申报与教育创新发展,从规范学校教学研究管理,到精心组织项目申报,鼓励广大教师积极参与,帮助教师产出高水平的科研成果,提升教育的质量和效果,本次立项课题不仅能够提高开元官网教科研实力,也将为推动学校的内涵建设、职业教育服务地方产业发展提供服务和理论支撑。